新加坡入學條件介紹
2021/02/05
新加坡是全球領先的教育目的地,擁有世界一流水準的教學設施和教育工作者,可以為國際學生提供一系列優(yōu)質的多元化學習選擇。越來越多學生選擇去新加坡留學,那么新加坡的入學條件是什么呢?和成都圣捷出國一起來了解一下詳細的入學條件吧!
一、中學入學條件

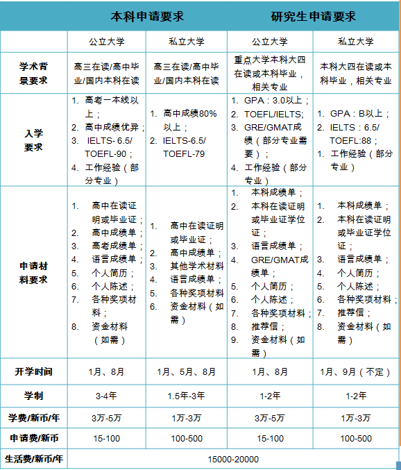
二、本科及研究生入學條件

如果想了解更多新加坡留學移民相關資訊,歡迎聯(lián)系專屬您的成都圣捷出國的顧問老師:
譙老師:13982199719(微信同號)
張老師:18180892312(微信同號)
艾老師:18111613910(微信同號)
上一篇:新加坡教育體系
下一篇:新加坡留學優(yōu)勢

